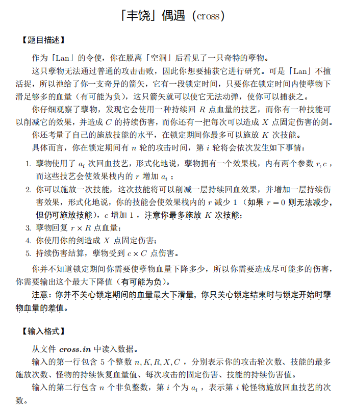
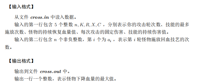
7279 - 「丰饶」偶遇(cross)
                            时间限制 : 1 秒
                        
                        
                            内存限制 : 512 MB
                        
                    





输入
输出
样例
输入
输出
来源
云南精英赛






云南精英赛